【疫情防范技巧,疫情如何防】
疫情防控方法顺口溜十句
不聚会,不串门 ,红白喜事全撤退:提倡在疫情期间避免聚会和串门,减少人际接触,对于红白喜事等聚集性活动也应推迟或取消。勤洗手 ,多通风,一日三餐在家中:强调个人卫生习惯,勤洗手,保持室内空气流通 ,尽量在家用餐,减少外出就餐的风险 。要出门,戴口罩 ,外省归,要报告:出门时必须佩戴口罩,以减少病毒传播的风险。

疫情防控方法的顺口溜十句如下:居民群众不乱串 ,冠状病毒在作乱:强调居民应保持社交距离,避免病毒传播。不聚会,不串门 ,红白喜事全撤退:建议减少聚集活动,避免疫情扩散 。勤洗手,多通风 ,一日三餐在家中:提倡个人卫生习惯,保持室内空气流通。

疫情防控方法顺口溜十句如下:居民群众不乱串,冠状病毒在作乱。不聚会,不串门 ,红白喜事全撤退。勤洗手,多通风,一日三餐在家中 。要出门 ,戴口罩,外省归,要报告。不走亲 ,不访友,不在外面到处走。出门必须戴口罩,人多不去凑热闹 。正月正 ,贺新春,人有意,灾无情。
如何避免疫情出现
避免疫情出现的关键在于提高防范意识、减少聚集并加强个人防护。首先 ,提高对疫情的重视至关重要 。不应有侥幸心理,因为病原体无处不在,且无法确定身边是否存在病毒携带者。因此,要时刻保持警惕 ,将疫情防控作为日常生活的一部分。其次,减少不必要的聚集活动 。
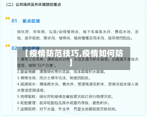
场所选取:避免前往密闭 、人员密集的场所(如商场、影院),减少气溶胶传播风险。数据支持:通风可降低室内病毒浓度 ,显著减少感染概率。正确佩戴口罩 口罩类型:公共场所佩戴医用外科口罩或N95口罩,避免使用棉布或海绵口罩 。使用规范:咳嗽或打喷嚏时用纸巾掩住口鼻,若无纸巾则屈肘遮挡 ,避免飞沫喷溅。
保持社交距离:在公共场所与他人保持至少1米以上的社交距离,避免近距离接触和交谈。如果必须近距离接触,要确保双方都佩戴好口罩。饮食防护注意饮食搭配:鉴于最近北京市出现的确诊病例和无症状感染者在农贸市场比较集中 ,要特别注意饮食安全 。生熟食材要分开存放,避免交叉污染。
减少在密闭空间进食:在火车、飞机等密闭环境中,尽量避免摘下口罩进食。若必须进食 ,需先清洁双手,并缩短进食时间,减少暴露风险 。出现症状及时隔离就医主动隔离观察:若怀疑自己接触过无症状感染者,或出现发热 、咳嗽、乏力等症状 ,应立即居家隔离,避免与他人接触,并观察10天左右。
切断传播途径炭疽主要通过接触感染动物或其制品、吸入被污染的空气、食用未充分加热的肉类等途径传播。因此 ,需严格避免接触潜在风险源 。例如,不食用来源不明的肉类,尤其是野味 ,购买肉类时需选取正规渠道并确认检疫合格标志;烹饪时需彻底加热至熟透,避免生食或半生食。
防范新冠疫情扩散灾难的七条建议
〖壹〗 、以下是防范新冠疫情扩散灾难的七条建议:政府层面:建立权威信息发布机制:各地疫情防控办应设立日常性权威信息发布会,邀请一线医疗专家(如张文宏等信誉良好的医生)发布感染症状、居家处理知识等信息 ,避免非专业专家或失信人员发言,减少民众恐慌和认知混乱。
〖贰〗、加强个人卫生习惯,包括勤洗手 、戴口罩、避免吐痰等 。尽量避免人群密集场所和非必要出行 ,减少人员聚集。境外旅居者及时进行隔离观察和检测。积极配合政府和相关部门的疫情监测和防控措施 。加强公共场所的清洁和消毒。增加生产防疫物资的数量和质量,确保供应充足。
〖叁〗、不造谣 、不传谣、不信谣、不恐慌,群策群力防控疫情。 把人民群众生命安全和身体健康放在第一位,把疫情防控工作作为当前最重要的工作来抓 。 积极响应国家号召 ,居家不出门,就是为国家做贡献! 随地吐痰是陋习,喷嚏咳嗽遮口鼻。 科学防治 精准施策 切实提高疫情防控的科学性有效性 。
〖肆〗 、应对策略与建议预防优先:强调疫苗接种可降低长期后遗症风险 ,针对高风险人群(如老年人、基础疾病患者)和犹豫群体开展文化适配的宣传教育 。推动世界研究合作:建立全球研究计划,明确病因、机制及预防/治疗方法。例如:美国NIH启动15亿美元研究计划,跟踪患者症状轨迹;WHO协调制定标准术语和病例定义。

聚集性疫情怎么防范
聚集性疫情的防范措施主要包括以下几点:加强个人防护 佩戴口罩:在公共场所或人员密集的地方 ,务必佩戴口罩,以减少病毒通过飞沫传播的风险 。勤洗手:使用肥皂和流动水洗手,或使用含酒精的手消毒剂 ,保持手部清洁卫生。保持社交距离:尽量与他人保持至少1米以上的社交距离,特别是在公共场所或人员密集区域。
聚集性疫情的防范措施主要包括以下几点:家庭防护:病人管理:如果家庭成员中出现病人,应立即采取防护措施 ,避免病毒在家庭内部传播 。居室通风:保持家庭居室良好的通风,有助于降低室内病毒浓度。个人卫生:家庭成员应养成良好的卫生习惯,包括戴口罩 、勤洗手等,以减少病毒传播的风险。
聚集性疫情的防范措施主要包括以下几点:家庭防护:病人隔离:如果家庭成员中出现病人 ,应立即进行隔离,减少与其他家庭成员的接触 。居室通风:保持家庭居室的良好通风,定期开窗换气 ,降低病毒在室内传播的风险。个人卫生:佩戴口罩:在公共场所或与他人近距离接触时,务必佩戴口罩,以减少病毒传播的可能性。
做好就餐时的防控管理 采取分餐制或订餐制 ,减少人员聚集。调整食堂布局,保持用餐间距,避免面对面就餐 。鼓励员工自带餐具 ,减少公共餐具使用。加强疫情防控宣传教育 宣传公司疫情防控制度,确保员工知晓并遵守。普及疫情防控科普知识,如正确佩戴口罩、手卫生等 。强调饮食卫生的重要性 ,避免食用生冷食物。
聚集性疫情的防范措施主要有以下几点:保持家庭居室通风:就像给房间做个深呼吸,让新鲜空气流通起来,把病毒都赶跑!注意个人卫生防护:记得戴口罩哦,它就像你的小卫士 ,帮你挡住病毒。
避免聚集性疫情发生需减少聚集性活动,同时需杜绝外出回家不洗手、触碰口罩外侧等“疫”错行为 。具体“疫 ”错行为如下:个人卫生类 外出回家不洗手:外出期间手部可能接触各类公共设施表面,携带大量病原体。未及时洗手便接触口鼻或食物 ,会导致病原体经黏膜侵入人体,显著增加感染风险。
大风暴雨天气怎么防范疫情
大风暴雨天气后,防范疫情需从水源、环境 、个人卫生、蚊虫防治等多方面综合采取措施 ,具体如下:确保饮用水安全洪水可能导致水源污染,水中可能携带霍乱弧菌、痢疾杆菌等病原体 。饮用水必须煮沸或使用消毒剂处理,避免直接饮用生水;若条件允许 ,优先选取瓶装水。
上海暴雨,三名大白被吹走,恶劣天气下防疫工作应该采取更加安全的方式下进行 ,比如说核酸检测,可以改到室内进行;搬运物资,可以等雨后晚一点进行;还有就是尽量给防疫工作者搭建一个稳定可靠的棚子或是临时租一个房子,让他们能够在这种极端天气下 ,能够有一个安全避雨的地方,不至于被风给吹走。
户外疫情防控人员:需做好防风 、防雨、防雷措施,避免在空旷地带长时间停留 。建筑施工单位:暂停高空作业 ,加固脚手架、围挡等设施,确保施工人员安全。旅游景区管理单位:及时关闭危险区域,疏导游客至安全地带 ,加强巡查监测。高空和水面作业人员:停止作业并撤离至安全区域,避免因强风或强降水引发事故。
发表评论