实时疫情福建/福建疫情实时数据
福建最新疫情报告,31省新增本土确诊43例均在福建
〖壹〗 、月18日0—24时,31个省区市新增的43例本土确诊病例全部集中在福建 ,其中厦门市39例、莆田市4例 。 具体情况如下:疫情分布:新增本土确诊病例均出现在福建省,厦门市报告39例,莆田市报告4例 ,其他省份无新增本土病例。疫情溯源:此次福建疫情可能与境外输入病例引发的本土传播链有关。

〖贰〗、月18日0—24时,31个省(自治区 、直辖市)和新疆生产建设兵团报告新增本土确诊病例43例,均在福建,具体疫情情况如下:本土病例分布:福建省新增本土确诊病例43例 ,其中厦门市39例、莆田市4例 。

〖叁〗、月17日0—24时,31省份新增本土确诊31例且均在福建,主要与福建莆田、厦门 、漳州等地发生的本土疫情有关 ,疫情传播链已明确,当地正采取严格防控措施应对。 以下是具体情况分析:新增确诊病例总体情况:9月17日0—24时,31个省(自治区、直辖市)和新疆生产建设兵团报告新增确诊病例46例。

〖肆〗、月14日0—24时 ,31个省(自治区 、直辖市)和新疆生产建设兵团报告新增确诊病例73例,其中本土病例50例,均在福建(莆田市33例、厦门市12例、泉州市5例) ,含9例由无症状感染者转为确诊病例。
〖伍〗 、据国家卫健委消息,9月14日0—24时,31个省(自治区、直辖市)和新疆生产建设兵团报告新增确诊病例73例 。其中本土病例50例 ,均在福建,具体分布在莆田市33例、厦门市12例 、泉州市5例,此外还包括9例由无症状感染者转为确诊病例,也均在福建。
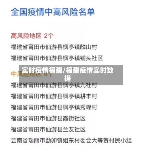
〖陆〗、病例数据统计:自9月10日以来 ,福建省累计报告本土确诊病例43例(厦门市1例、泉州市7例 、莆田市35例),无死亡病例;现有本土无症状感染者32例(均在莆田市)尚在接受集中隔离医学观察。
福建再增31例确诊,厦门一日连发四条通告!
截至9月18日,福建疫情形势严峻 ,9月17日新增本土确诊31例,厦门一日连发四条通告升级管控措施 。 以下为具体情况:全省疫情概况自9月10日以来,福建省累计报告本土确诊病例292例(住院292例 ,无死亡病例),现有本土无症状感染者3例(均在莆田市接受集中隔离医学观察)。
月17日0—24时,31省份新增本土确诊31例且均在福建 ,主要与福建莆田、厦门、漳州等地发生的本土疫情有关,疫情传播链已明确,当地正采取严格防控措施应对。 以下是具体情况分析:新增确诊病例总体情况:9月17日0—24时 ,31个省(自治区、直辖市)和新疆生产建设兵团报告新增确诊病例46例 。
月18日0—24时,31个省区市新增的43例本土确诊病例全部集中在福建,其中厦门市39例 、莆田市4例。 具体情况如下:疫情分布:新增本土确诊病例均出现在福建省,厦门市报告39例 ,莆田市报告4例,其他省份无新增本土病例。疫情溯源:此次福建疫情可能与境外输入病例引发的本土传播链有关 。
福建查出疫情发生地流出人员有多少?
福建共排查出疫情发生地流出人员超14万人。9月17日下午,福建省政府新闻办召开疫情防控工作新闻发布会 ,通报疫情防控最新情况。根据通报,截至9月16日24时,福建全省共排查出本省疫情发生地流出人员140865人 ,均依法落实集中隔离、居家隔离以及健康监测、核酸检测等健康管理措施 。
月14日0—24时,31个省(自治区 、直辖市)和新疆生产建设兵团报告新增确诊病例73例,其中本土病例50例 ,均在福建(莆田市33例、厦门市12例、泉州市5例),含9例由无症状感染者转为确诊病例。
莆田市:21例。莆田市是此次福建疫情的最初发现地,疫情起源于仙游县枫亭镇一小学 ,由境外输入关联引发,随后在当地快速传播。厦门市:8例 。厦门市与莆田市地理位置相近,人员流动频繁,疫情存在关联传播。厦门市思明区已对开元街道部分区域实行封闭式管理 ,以阻断疫情传播风险。漳州市:2例 。
中秋国庆假期:需警惕人员流动增加带来的传播风险,建议公众减少非必要出行,做好个人防护。世界疫情对比:港澳台地区:累计通报确诊病例28349例 ,其中香港12157例 、澳门63例、台湾16129例。全球趋势:全球多国面临德尔塔变异株引发的第四波疫情,我国外防输入压力持续存在 。
并且能够加以控制。要不然的话一直外出就会导致疫情的爆发。防止人员外出 。因为现在是学生的开学季,也是很多产业的复工季 ,所以这也对于疫情防控的工作加大了难度。小编也建议,现在在福建省这方面来说,一定要把握好所有的出口 ,不要让外头的人进去,也不要让里面的人出来。

发表评论